国家公务员和地方公务员哪个好?那个难考?
的有关信息介绍如下:公务员考录职位分为中央和地方两大序列,中央序列职位的考试即通称的“国考”,地方序列职位的考试即通称的“省考”。
一、从组织机构来说
国家公务员考试与各省公务员考试的根本区别是由考试组织单位、招录单位和地域范围决定的。组织单位指考试从计划、考试到录用等一系列程序的组织机构;招录单位指用人单位,即公务员考试的需求方和录用公务员的接收方;地域范围指考试的考试地点。

二、从考试本身来说
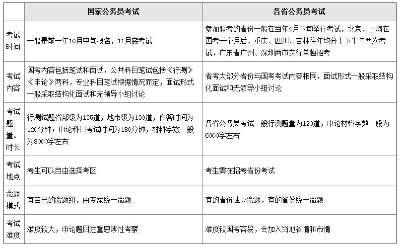
国考和省考在考试时间、考试内容、考试地点和考试难度都存在或多或少的差异。就考试时间而言,国考时间基本是固定的,报名时间在每年10月中旬,考试时间在11月下旬,面试时间在来年2-3月份。而各省省考时间则不相同,近年来参加联考的省份越来越多,每年都20余省份参加统一联考。就考试内容而言,两者都包括笔试和面试,笔试一般采用闭卷方式。就命题形式和考试难度而言,国考有自己的命题组,省考则各不相同,国考行测题量比省考多,申论阅读材料字数也比省考多,难度较大,具体情况要参照国考及各省公考考试大纲。

三、从编制和福利待遇来说
国家公务员和各省公务员均按照《公务员法》和同一套制度管理,录用后也有统一的薪酬体系,但因地域范围、行业类别及单位层级不同,薪酬及晋升空间会有所差异。在地域上,东部沿海和一线城市平均工资水平高于中西部地区;在行业类别上,金融、证券和财税系统工资和福利高于其它部门;在晋升空间上,行政执法类和综合管理类人员因其工作内容具有公共性质,人员可以流动,可以跨地区、行业交流任职,而一些垂直管理部门,如国税、海关系统大多只能在本系统内晋升和调动。
每年公务员考试竞争都非常激烈,公务员职位究竟有着怎样的吸引力在此不一一赘述。如果你立志成为公务员行列的一员,那么从现在开始你需要进入备考阶段了!
从国家公务员考试历年招考数据我们可以看到,最近五年国家公务员考试招考人数总体在上升,而最终参加考试人数却有下降的趋势,其中2016年国家公务员参考人数从2015年的105万大幅降为93万,与此同时,报录比也有下降的趋势。这表明,国家公务员考试竞争激烈程度相对前几年在逐渐下降。
在2016年和2015年,国家公务员考试招考人数相比前一年均有很大的增加。预计2017年国家公务员考试招考人数会保持相对稳定或略有增加。
而从竞争最激烈的十个省份最近五年招考数据我们看到,有一些省份公务员考试竞争非常激烈,这些省份的最近几年省公务员考试的报录比大都超过30:1,山西、浙江、河南、云南等省份的报录比达到40:1左右。而甘肃、贵州公务员考试竞争更为激烈,甘肃2016年省考的报录比达到66.74:1,而贵州2016年省考的报录比则更为惊人,达到105.5:1。
从上面两个表我们可以看出,国家公务员考试的竞争激烈程度有下降的趋势,而在竞争较为激烈的省份,省考的难度比较大,报录比比国考还要高很多,而且这些竞争激烈的省份大多集中在中西部等经济相对欠发达的地区,这也表明了在这些发展相对较慢的地区,公务员行业更受大家青睐,这些地区的省考难度较大。而上海、北京、天津、浙江、江苏等经济较发达的省份报录比一般在10:1到25:1之间。省考的总体竞争激烈程度有向国考接近的趋势。



